EVOLVEO kamerový systém Detective WN8 SMART, bezdrátový, 4 kamery
EVOLVEO kamerový systém Detective WN8 SMART, bezdrátový, 4 kamery
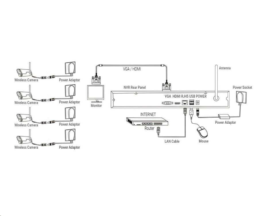
Bezdrátový kamerový systém EVOLVEO Detective WN8 SMART
8 kanálový kamerový systém EVOLVEO Detective WN8 SMART je ideální řešení pro monitorování a bezpečnost vašeho domu, kanceláří, skladu nebo firmy. Systém můžete využít doopravdy všude díky bezdrátové technologii pracující na frekvenci 2,4GHz a vlastním privátním protokolu. Dosah kamer je v zástavbě 15-25m od hlavní jednotky. V otevřeném prostranství až 50m - mezi anténou hlavní jednotky a kamerou nesmí být žádná překážka a nesmí být v okolí žádné elektronické zarušení. Kamery jsou přednastavené a předem spárované s NVR jednotkou. Jeho čistý obraz jak ve dne tak v noci využijete pro ochranu a monitorování nejen vaše rodinného domku nebo firmy, ale i pro dozor nad prodejnou nebo pro dohled nad veřejným prostranstvím. Veškeré události se nahrávají přímo na pevný disk, který vložíte do hlavní jednotky, a tak máte vaše data plně pod kontrolou. K záznamu máte přístup pomocí mobilní aplikace pro iOS a Android, nebo iCMS programu pro OS WIndows. Záznam lze také prohlížet na monitoru připojeném přímo do NVR jednotky pomocí HDMI nebo VGA kabelu.
TECHNICKÁ SPECIFIKACE
| IR noční přísvit | 850nm 24x IR LED |
| Dosvit IR | 15-20m |
| Objektiv čočka | f=4mm, pevný, horizontální úhel 78°, vertikální úhel 49,5° |
| Záznam | Full HD 1080p 30fps |
| Komprese záznamu | H.265 |
| Výkonný chipset | Hisilicon Hi3536DV100 |
| HDD | 1× pozice pro HDD SATA 3,5“ nebo 2,5“ - Až 8TB BEZ vloženého HDD |
| Konektory | LAN, 2× USB, VGA, HDMI |
| Pracovní teplota | -15°C/+50°C |
| Rozměry NVR (Š x V x H) | 235x49x225mm |
| Rozměry kamery (Š x V x D) | 70x62x194mm, rozteč šroubů pro montáž 47x47mm |
| Váha NVR bez HDD | 720g |
| Max spotřeba kamery | 12W |
| Max spotřeba NVR bez HDD | 24W |
| Ostatní | 8 kanálový Full HD rekordér NVR s bezdrátovým připojením kamer 4× venkovní celokovová kamera - Lze dokoupit další Mikrofon pro záznam zvuku 1/2,9" 2Mp CMOS snímač Anténa pro bezdrátový přenos Smartlife (Tuya) aplikace v CZ pro iOS a Android iCMS Program pro OS Windows Podpora Onvif protokolu Rozeznání pohybu z obrazu Podpora USB myši (myš v balení) Možnost rozšíření o kabelovou IP Antivandal kameru, nebo wifi kameru z nabídky EVOLVEO |
| Obsah balení | NVR jednotka s 8 kanály, SATA připojením pro až 8TB disk 4x Bezdrátová Bullet IP66 kamera s nočním přísvitem 4x Anténa pro bezdrátovou kameru 2,4G 5db 1x napájecí adaptér DC 12V 2A pro NVR 4x napájecí adaptér pro kamery 4x sada pro upevnění kamery 4x bajonetová těsnící krytka pro RJ45 konektor 1x Anténa pro NVR jednotku 1xUSB myš 1xSATA kabel pro připojení HDD 1x Uživatelský manuál |
.











